Search
153 items matching your search terms.
Act now to protect forests: sign the #HandsOffNature petition!
More than 40 percent of the Alpine region is covered by forests. They are not only a defining feature of the landscape, but also a cornerstone of Alpine livelihood, providing building materials, supporting biodiversity, and delivering essential ecosystem services.
News
Webinar: The journey of water
Where does it come from? Where does it go? Who owns it and who decides?
CIPRA Event
Responsible management of mountain water resources
Mountain regions constitute a unique yet fragile natural environment that provides habitat for numerous rare and endemic species. Their biodiversity is rich, yet highly vulnerable. These areas host a variety of aquatic ecosystems—rivers, streams, lakes, wetlands and peat bogs — which have very limited self-purification capacity and are extremely sensitive to change. Their condition is directly affected by climate change and human activities.
CIPRA Project
When nature loses, we all lose
The air we breathe, the water we drink, the food we eat, the safety of our homes – all depend on strong environmental laws. Right now, those protections are under attack. Once they’re gone, we hand the keys of our future to those who see nature only as a resource to exhaust. In the EU, environmental laws are being gutted, under the promise of “simplification” of the legal system. But in reality, these changes will only profit greed, while endangering the lives of all.
News
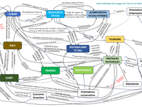
Preserving the water ressource in the French Jura massif : using a holistic method to better share and adapt to climate change
Adaptation of pastoralism to climate change doesn’t only rely on the shoulders of shepherds and livestock farmers. To deal with climate change, it is important to have a global view, understand how stakes intertwine and think about the adaptation of an ecoregion as a whole - otherwise it cannot be sustainable. That’s what Olivier Erard demonstrates within a project led by the Community of Agglomeration of the Pays de Gex and the National Natural Reserve of the High Jura’s mountains range, which objective was to work on the preservation of the water ressource while answering the needs of pastoral farmers.
News
CIPRA Event
Poster on water in the Alps
How is the climate crisis affecting the Alps, the “water castle of Europe”? What will it take to ensure that we continue to have sufficient water as a habitat and resource in the future? The poster ‘H2O: precious, powerful, scarce’ summarises the key findings of the Future Forum Alps on the topic of water, which took place on 27 and 28 June 2025 in Liechtenstein. It is based on the scientific findings and practical experience of the participating experts. It is available for free download.
CIPRA Publication
H2Opportunities: Working together for a sustainable future for Alpine water
Water is one of our most precious resources – and it is increasingly threatened by the climate crisis. The new CIPRA project “H2Opportunities” aims to share knowledge and initiate a dialogue on fair water management in the Alps.
News
Point of view: Every drop counts
Discussing, eating and laughing together, forging ideas, identifying problems, discovering projects and meeting inspiring people: commitment is contagious, according to Anna Mehrmann and Maya Mathias from CIPRA International, who organised the second Liechtenstein Future Forum Alps on the topic of water in 2025.
News
H2Opportunities
Water is one of our most precious resources and is under serious threat from the climate crisis. The project “H2Opportunities – Opening dialogues on a sustainable Alpine water future” shares knowledge and encourages discussion about fair water management.
CIPRA Project
A journey to the heart of the glaciers
The Glacier Caravan 2025 visited eight icy giants in Italy, Switzerland and Germany, calling for concrete action on climate change. The international campaign is backed by Legambiente, CIPRA Italy and the Italian Glaciological Committee.
News
Event
Alpine water: who gets the last drop?
Climate change, increasing soil sealing and pollution are all threats to water in the Alps. At the second Liechtenstein FutureForum Alps in Schaan, held at the end of June 2025, around 160 participants from various Alpine countries discussed the future of the water supply.
News
Climate and small water cycles (FR)
Solutions for the new water paradigm
Publication
Too much water, too little water: excursion to the Vienna Woods
How do drones detect illegal campfires? How do settlements protect themselves from the next flood? What do forest fires have in common with avalanches? At the end of November 2024, an excursion to the Vienna Woods Biosphere Reserve by participants in the MultiBios project looked for answers.
News
Alarming findings of the Glacier Caravan 2024
Italy's Alpine glaciers are disappearing at a disturbing rate: this is the alarming finding of the Glacier Caravan 2024, organised by the environmental organisation Legambiente in collaboration with CIPRA Italy and the Italian Glaciological Committee.
News
The battle for Alpine water
A revival of the hydropower boom: 70 years ago, many Alpine rivers were dammed for the benefit of power stations, while valuable high valleys were built over. Today, new requirements are threatening their ecological functions. In view of the dwindling glaciers and increasing utilisation demands, a distribution battle is looming.
News
Nature-based solutions and their governance structures in the Alpine region
In view of the global challenges of climate change and biodiversity loss, the use of nature-based solutions (NbS) is becoming increasingly important. On behalf of the German Federal Environment Agency, ifuplan (lead) and CIPRA International are preparing a report on “Nature-based solutions and governance structures in the Alpine region”. The aim of the report is to analyse the potential of various NbS in the Alpine region and the governance mechanisms behind them that ensure their success. Based on this, their transferability to other Alpine regions will be analysed and recommendations for action formulated.
CIPRA Project
Alpine huts: the first victims of the climate crisis?
Water shortages, disintegrating mountains and renovation needs: managing Alpine huts has always been difficult, but the climate crisis is making the situation even worse. The Austrian Alpine Association has already issued an “Emergency call from the Alps”.
News
Green light for Nature Restoration in the EU
The majority of EU environment ministers voted in favour of the Nature Restoration Law on 17 June 2024. The decisive factor was the courageous and foresighted last-minute approval by Austria's Environment Minister.
News
The final glacier melt
Glaciers have been suffering from the consequences of climate change for years, but the latest figures from the Alpine countries are nevertheless alarming: measurements from 2022-23 show that the glaciers in the Alps shrank by more than ever before. A researcher from the Austrian Alpine Association describes the situation as “miserable as hell”.
News
New Alpine reservoirs to combat water shortages
Frequent droughts, thirsty agriculture: Italy is discussing the construction of additional reservoirs to supply drinking water and energy. More ecologically sound solutions are in danger of falling by the wayside.
News
After the flood
What role could biosphere reserves play in dealing with climate risks? This was the subject of an international workshop organised by the MultiBios project in Bad Kleinkirchheim/A at the beginning of April 2024, which included a site visit to the Gegendtal valley that was affected by heavy rainfall and flooding two years ago.
News
Untamed river
Free flowing rivers, along with their ever-changing landscape, river course and bank structure, are a precious rarity in the Alps. One of the last ones is the Friederlaine. A group of young environmentalists explored the hidden gem in the German Alps.
Good practice
Cycling to the glacier
Exactly how mountaineering and climate protection can be combined was shown by a group of cyclists who biked from Lindau/D to the Ochsental Glacier/A at the start of September 2023. Topics along the way ranged from sustainable tourism to hydropower and nature conservation to glacier loss.
News
Event
Winter tourism in the climate crisis
Dry winters have made natural snow increasingly rare and artificial snow ever more expensive: the report “Nevediversa 2023” analyses the impact of the climate crisis on ski resorts in Italy.
News
Unsuitable landscapes for energy production
The results of a recent survey from Switzerland are clear: no to energy production in almost unspoilt mountain areas. Intensively used areas around ski resorts or existing power plants would be better suited to the expansion of renewable energy.
News
Alps in transition
The ecological transition is already happening in the Alps – and we are in the middle of it. The AlpWeek 2022 from 5 to 7 September 2022 in Brig-Glis/CH will bring together citizens and decision-makers to discuss the many aspects of transformation in the Alps. CIPRA is co-organiser of the international event.
Press/Media release
A signal for climate protection
From Triglav National Park in Slovenia to Radnig in Austria and Gondo in Switzerland, on 13 August 2022 people came together to set an example for climate protection. This year’s «Fire in the Alps» was held under the motto «The Alps need climate protection».